作为北京西城优质校,三帆中学的期末试卷向来是初一学生检验学习成果、对标中考的重要参考。其 2025-2026 学年度第一学期初一语文期末试卷,不仅延续了 “重基础、强应用、贴生活” 的命题风格,更通过情境化设计与多元题型,精准考查学生的语文核心素养,为初一学生明确了期末复习与后续学习的重点方向。和北京中考信息网一起看看吧。
西城七年级语文-三帆中学·25-26学年(上)北京期末考试.pdf

一、试卷整体框架:结构清晰,分值聚焦核心模块
这份试卷严格遵循 “基础 — 积累 — 阅读 — 表达” 的语文学习逻辑,共设置五大题型,各模块分值分配合理,既突出基础的重要性,也注重阅读与写作能力的考查:
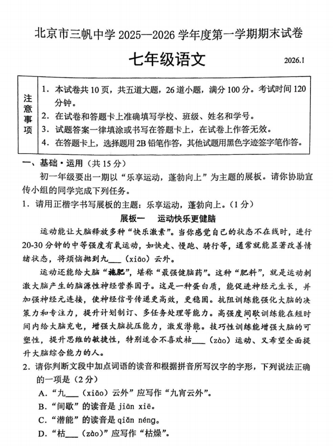
基础・运用(15 分):以 “乐享运动,蓬勃向上” 展板制作为统一情境,将汉字书写、字音字形辨析、词语语境理解、修辞手法判断等基础考点融入实际任务,避免孤立考查,强调 “在运用中检验知识”。比如第 1 题要求用正楷书写展板主题,既考查书写规范,又贴合情境需求;第 2 题通过 “九霄云外”“枯燥” 等词语辨析字音字形,覆盖初一常考易错点。
古诗文阅读(约 24 分):包含《论语》选篇理解、课外文言文对比阅读(皇甫谧发奋读书事例),既考查文言字词积累,也注重对传统文化内涵的理解。如第 17 题结合《晋书》材料补写内容,要求学生关联《论语》观点与古人经历,体现 “文道结合” 的考查思路。
整本书阅读(5 分):聚焦《西游记》《朝花夕拾》两部必读名著,以 “成长” 为话题设题,要求结合孙悟空或鲁迅的经历谈看法,既检验名著阅读深度,也考查语言表达与观点提炼能力,符合新课标对整本书阅读的要求。
现代文阅读(21 分):分 “非连续性文本” 与 “文学作品” 两类:前者围绕 “学习‘心’动力” 主题,通过三则材料分析 “偷偷学习”“假努力” 等现象,考查信息筛选与逻辑判断能力(如第 21 题判断学生行为类型并提建议);后者《阿咪有我们啊》侧重情感理解与语言赏析,考查细节分析、手法作用等能力(如第 24 题分析 “立刻” 一词的情感)。
作文(40 分):二选一命题,“动起来”“静下来” 均贴近初一学生生活,既鼓励写实(如 “动起来” 可写运动、参与志愿活动,“静下来” 可写听雨、翻旧相册),也允许适度联想,给予学生充分的表达空间,同时强调 “内容积极向上” 的导向。
二、命题核心特点:情境化、生活化与中考衔接
情境化贯穿,避免 “死记硬背”:基础模块的 “运动主题展板”、现代文的 “学习心理班会”,均以真实生活场景为载体,让考点隐藏在任务中。比如第 5 题补写运动会总结句,既考查句式节奏,也要求贴合文段中 “台上可爱瞬间” 与 “台下刻苦训练” 的内容,需要学生先理解文本再组织语言,而非单纯考查语法。
贴近学生生活,注重情感共鸣:作文题 “动起来”“静下来”、现代文《阿咪有我们啊》中人与流浪猫的温情互动,均选取初一学生熟悉或易共情的话题,降低理解门槛的同时,引导学生观察生活、表达真实感受。比如写 “静下来”,学生可从 “深夜写作业”“雨后观叶” 等日常片段切入,易写出真情实感。
对标中考方向,提前衔接核心能力:试卷在题型与考点上均与北京中考呼应 —— 如基础模块的字音字形、古诗文的 “课内外结合”、现代文的 “非连文本 + 文学作品” 组合,甚至作文的 “二选一” 形式,都与中考语文结构一致。尤其第 18 题的名著阅读题,要求 “结合具体经历简要说明”,与中考名著题 “扣细节、谈理解” 的要求高度契合,帮助学生提前适应中考答题逻辑。
三、初一学生备考建议:抓基础、练阅读、善积累
结合这份试卷的考查重点,初一学生后续复习与学习可从三方面发力:
基础部分:聚焦 “易错点 + 语境运用”:针对字音字形(如 “九霄云外” 易误写为 “九宵”、“间歇” 读音易混淆),可整理错题本;同时多做情境化基础题,练习在具体任务中运用汉字、词语、修辞等知识。
阅读部分:分类型掌握答题方法:非连文本注重 “找关键词、定答题区间”,比如分析 “假努力” 类型时,可对应材料二中的 “时间堆砌型”“形式模仿型”;文学作品阅读则需关注细节描写(如《阿咪》中阿咪的神态、动作),练习 “手法 + 内容 + 情感” 的答题逻辑。
写作与名著:积累生活素材,深读经典:日常多记录 “动” 与 “静” 的生活片段,为作文储备素材;名著阅读需避免 “泛读”,针对《西游记》《朝花夕拾》,可梳理 “成长事件”(如孙悟空拜师学艺、鲁迅在百草园的经历),明确人物成长轨迹与主题关联,为阅读题与写作积累素材。
声明:本文内容来自网络,由北京中考信息网团队整理,如有侵权,请联系管理员删除。
扫描下方二维码,添加中考信老师,了解更多内容。

热搜内容
中考信老师