2025 年 12 月,北京市工程建设招标投标交易系统发布 3 项朝阳高中部建设招标计划,涉及人大附中、十一学校等优质教育品牌的新校区项目,将进一步扩充朝阳高中教育资源,引发家长关注。和北京中考信息网一起看看吧。
一、项目清单:3 所高中部建设信息汇总
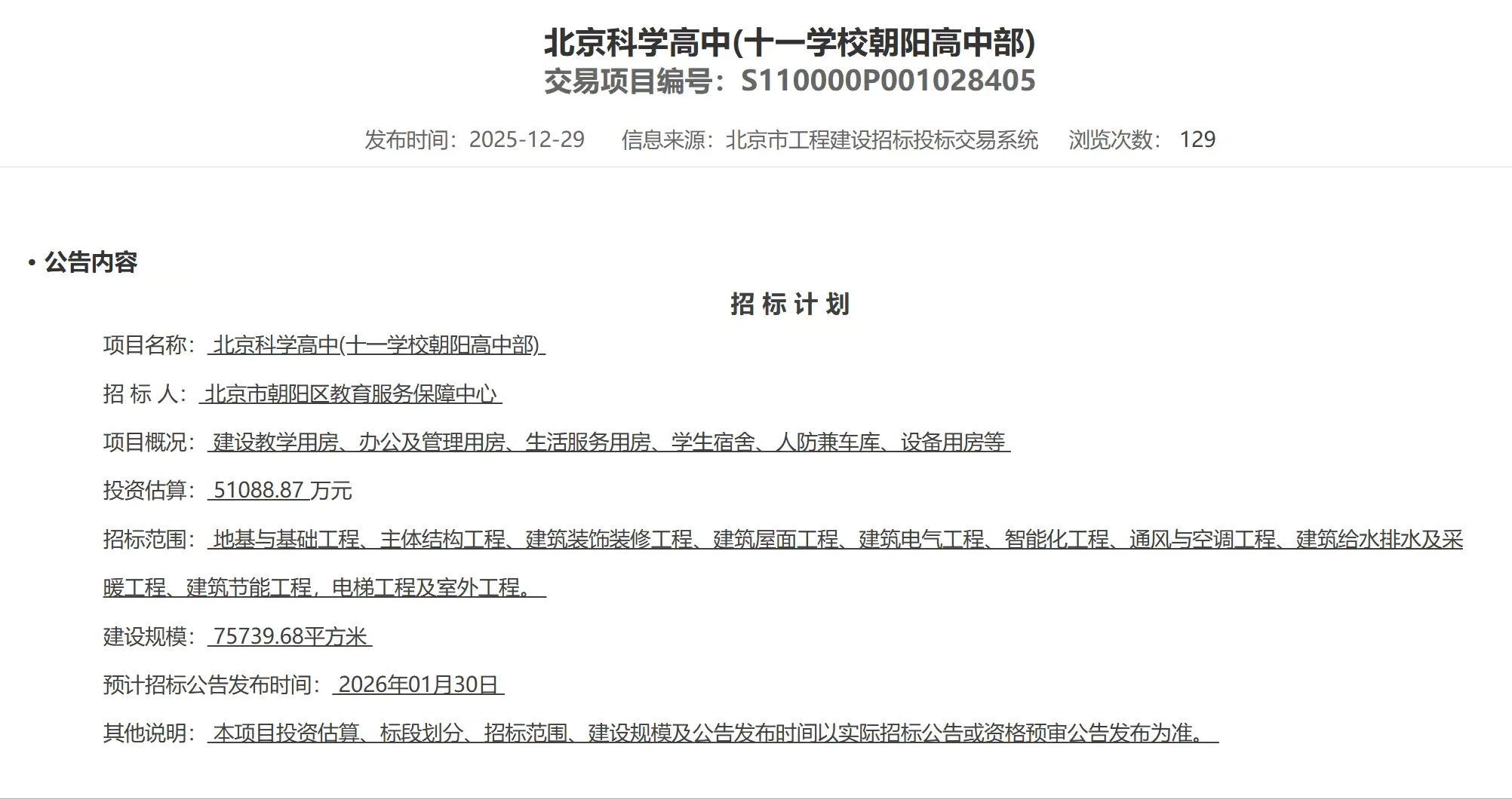
2025 年 12 月 29 日集中发布的 3 个高中部建设项目,均由北京市朝阳区教育服务保障中心作为招标人,预计 2026 年 1 月 30 日发布招标公告:
1. 人大附中朝阳学校朝阳港校区二期高中部
项目概况:建设教学楼、学生宿舍、食堂、游泳馆、报告厅等,同步实施道路硬化、绿化等室外工程;
投资估算:65702.13 万元;
建设规模:98420 平方米。

2. 北京科学高中(十一学校朝阳高中部)
项目概况:建设教学用房、办公及管理用房、生活服务用房、学生宿舍、人防兼车库等;
投资估算:51088.87 万元;
建设规模:75739.68 平方米。

3. 北京中学东坝北校区项目(高中部)
项目概况:建设教学用房、办公及管理用房、宿舍及风雨连廊等,配套建设塑胶跑道、运动场地等室外工程;
投资估算:35436.60 万元;
建设规模:52563 平方米。

二、项目共性:招标范围与后续安排
3 个项目的招标范围一致,均包含地基与基础工程、主体结构工程、建筑装饰装修工程、建筑电气工程、智能化工程、通风与空调工程等建筑主体及配套工程。
需注意:各项目的投资估算、建设规模、招标范围等信息,最终以实际发布的招标公告或资格预审公告为准。
这些高中部项目建成后,将进一步丰富朝阳优质高中资源供给,缓解区域升学压力,家长可持续关注项目建设进度及后续招生信息。
声明:本文内容来自网络,由北京中考信息网团队整理,如有侵权,请联系管理员删除。
扫描下方二维码,添加中考信老师,了解更多内容。

热搜内容
中考信老师